ESG

Van ondernemingen wordt verwacht dat zij verantwoordelijkheid nemen voor het klimaat en de maatschappij. Ondernemingen dienen zich niet enkel  te richten op  winstgevendheid, maar zij dienen tevens in kaart te brengen wat de impact van hun onderneming is op de maatschappij. In het kader hiervan is nieuwe (Europese) wetgeving aangenomen: ESG-wetgeving. ESG staat voor: environmental, social, governance.

Nieuwe wet- en regelgeving

Met ingang van dit jaar dienen grote ondernemingen zich te houden aan de nieuwe wetgeving op het gebied van ESG. Het gaat hierbij (onder andere) om:

  • de Corporate Sustainability Reporting Directive (”CSRD”) en de bijbehorende European Sustainability Reporting Standards (”ESRS”);
  • de Corporate Sustainability Due Diligence Directive (”CSDDD’).

De CSRD verplicht ondernemingen een ESG-rapportage op te nemen in hun jaarrekening. Ondernemingen dienen te rapporteren over de effecten van hun bedrijfsvoering op het milieu en de samenleving. De gehele waardeketen wordt hierbij betrokken. Daarnaast zal het bedrijf ook moeten rapporteren welke impact, risico’s en kansen de ESG-thema’s hebben op de onderneming.

De duurzaamheidsrapportage dient te voldoen de ESRS-standaarden. De ESRS bevat regels en handvatten voor het inrichten en het openbaar maken van het duurzaamheidsverslag. Het is aan de onderneming om een dubbele materialiteitsbeoordeling uit te voeren: een beoordeling van de impact van de onderneming op de omgeving, maar ook de impact van de omgeving op de onderneming. Hiermee wordt vastgesteld welke duurzaamheidskwesties voor de onderneming en haar stakeholders van belang zijn. Een analyse die de juiste expertise vergt.

De ESRS bestaat uit twaalf standaarden. De eerste twee zijn algemeen van aard en bevatten basisprincipes. Deze basisprincipes bevatten regels over de rapportage omtrent strategie, governance en beslissingen met betrekking tot materialiteit. De overige tien standaarden hebben betrekking op verschillende ESG-thema’s, zoals werknemers, klimaatverandering en -vervuiling. De eisen die de ESRS stelt aan de verslaggeving verschillen per thema.

Wie moet er aan de rapportageverplichting voldoen en vanaf wanneer?

Steeds meer (en ook kleinere) ondernemingen worden verplicht om te rapporteren op grond van de CSRD. De verplichting om volgens de nieuwe standaarden te rapporteren geldt voor:

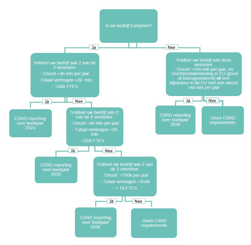
  • Vanaf boekjaar 2024: bedrijven die al vallen onder de EU Non Finacial Reporting Directive (NFRD, alleen verplicht voor grote beursgenoteerde ondernemingen);
  • Vanaf boekjaar 2025: alle grote ondernemingen (omzet hoger dan € 50 miljoen per jaar, balanstotaal van meer dan € 25 miljoen per jaar en/of meer dan 250 medewerkers over een jaar);
  • Vanaf boekjaar 2026: beursgenoteerde mkb-bedrijven;
  • Vanaf boekjaar 2028: niet-EU bedrijven (omzet binnen de EU hoger dan € 150 miljoen, een EU-dochteronderneming heeft die als groot kwalificeert of een mkb- of kleine beursgenoteerde vennootschap is en/of een bijkantoor in de EU heeft met een omzet van meer dan € 40 miljoen per jaar).

 

Benieuwd vanaf wanneer de verplichtingen voor uw onderneming gelden? Middels onderstaande figuur kunt u beoordelen of en vanaf wanneer op uw onderneming de duurzaamheidsrapportage verplichting van toepassing is:

De CSRD vergt een grote stap voorwaarts

De rapportageverplichtingen zijn uitgebreid, verstrekkend en complex. Het is raadzaam u goed voor te bereiden op deze rapportageverplichtingen, ook wanneer de CSRD nog niet op uw onderneming van toepassing is. De urgentie om verantwoordelijkheid te nemen voor het klimaat en de maatschappij wordt niet alleen versterkt door de strenge wet- en regelgeving, maar ook door kritischer consumenten- en beleggersgedrag.

Twijfelt u over of uw onderneming klaar is voor deze nieuwe verplichtingen? Dan is het raadzaam advies in te winnen.